Recombinant proteins의 sequence를 확인하는 의뢰가 들어왔습니다. 아주 명확한 단일 밴드의 Gel 입니다. 분자량이 상대적으로 작은 단백질입니다. Trypsin으로분석한후 단백질을 검출하였지만 C-terminal 영역은 trypsin으로 분석이 불가능하여 chymotrypsin으로 다시 분석하였습니다. 아래는 크로마토그램입니다. 단일 단백질임을 감안하면 좋은 크로마토그램을 얻었습니다.

Proteome Discoverer로 분석하였으나 기대와는 달리 단지 4 개의 펩타이드만 검출이 되었습니다. 검출된 펩타이드의 스펙트럼도 좋지 않았습니다. 크로마토그램 상에서 나온 피크들이 해당 단백질이 아니라 다른 단백질일것을 예상하였으나 다른 어느 sequence에서도 검출이 되지 않았습니다.

이번에는 검색조건을 Full chymotrypsin 에서 semi로 수정하여 검색하였습니다.

결과는 아래와 같이 100% sequence coverage가 나왔습니다. 단일 단백질의 sequence를 사용하였기 때문에 false-positive가 많은 것을 감안하더라도 크로마토그램상의 피크에 상응하는 결과가 나왔습니다.

C-terminal 영역중에서 이론적으로 검출되어야 할 펩타이드 Sequence의 길이보다 조금더 긴 펩타이드가 검출이 되었습니다. 아래와 같이 이론적인 스펙트럼과 잘 일치되었습니다.

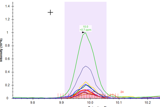
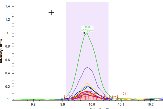
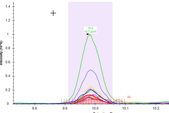
재확인을 위해서 이 펩타이드의 m/z에 해당하는 값으로 PRM을 수행하였습니다. 아래와 같이 예상한 펩타이드가 검출이 되었습니다


실험직전 구매한 구입한 chymotrypsin 을 사용하였습니다. 이유는 잘 모르겠으나 제대로 cleavage가 안된것 같습니다. 그래서 검색시 “Semi” 옵션이 도움이 되었습니다.
Proteinase K and Pepsin Digestion with BSA standard
Proteinase K and Pepsin Digestion with BSA standard
질량분석전 Protein digestion에서 Proteinase K 나 Pepsin 는 거의 사용하지 않습니다. 하지만 특정 펩타이드를 검출시 일반적인 enzyme (e.g, Trypsin. Lys-C, chymotrypsin등)이 적절치 않을때 사용될수 있습니..
proteomicstechnology.tistory.com
Chymotrypsin의 "Semi" cleavage 를 이용한 단백질 검출 II
Chymotrypsin의 "Semi" cleavage 를 이용한 단백질 검출 II
이전 글에 작성된 Chymotrypsin 처리후 데이타베이스 검색시 “Semi” digestion으로 검색하면 추가적인 펩타이드를 검출할수 있음을 설명하였습니다. 한번 더 확인차 BSA standard 를 이용하여 다시 실험
proteomicstechnology.tistory.com
Chymotrypsin의 "Semi" cleavage 를 이용한 단백질 검출 I
Promega사의 rAsp-N(P/N VA116A)의 사용후기 및 적용방법
데이타베이스 검색조건에서 Enzyme의 Semi 옵션으로 N-terminal 펩타이드 검출하는 법
데이타베이스 검색조건에서 Enzyme의 Semi 옵션으로 N-terminal 펩타이드 검출하는 법
Part1에서 소개한것에 이어 "Semi" 검색은 단일 단백질에서 추가적은 PTM sites를 찾는데도 유용하다. 간단히 acetylated BSA (Sigma-Aldrich, B2518)로 테스트해보았다 Sample: 250ng Acetylated BSA (on-column)..
proteomicstechnology.tistory.com
데이타베이스 검색조건에서 Enzyme의 Full 과 Semi 의 차이 알아보기
'프로테오믹스(단백체학)' 카테고리의 다른 글
| Chymotrypsin의 "Semi" cleavage 를 이용한 단백질 검출 II (0) | 2021.02.25 |
|---|---|
| Online SCX trap column 을 이용한 online 2D-LC fractionation (2) | 2021.02.23 |
| Proteome Discoverer에서 Spectra library 기반 MSPepSearch로 단백질 검색하기 (0) | 2021.02.20 |
| DIA분석(QE)에 있어서 m/z 500-900 과 mz 400-1000 검색구간에 따른 결과 차이 (0) | 2021.02.19 |
| Skyline의 DIA method 설정에서 Window 수와 Optimize window placement 에 따른 비교 분석 (QE-HF) (0) | 2021.02.18 |
댓글